
🗓️기간
20주차 : 2025.07.07~2025.07.11 ( 7월 2주 )
# 한 주를 보내며...
기획서가 끝나고 개발에 앞서 사전준비 기간이었다. 데이터 수집 및 기능에 대해 구체화하고, 앞으로 어떻게 만들것인지에 대해서 논의했다. 사실 처음 생각과 달리 재미가 전혀없었다. 처음엔 간단하게 AI툴을 활용해서 뚝딱뚝딱 만들줄 알았지만, 실전은 각각에 대한 목적과 결과를 생각해야 했고, 코드에 대해 내가 설명할 수 있어야했다. 멘토링을 통해 랭그래프에 대해 점점 배우고, 우리의 프로젝트에 필요한 다양한 지식을 습득했다.
중간중간 제작과정에 대해 보고하면서 내가 부족한걸 깨달을 수 있었다. 특히 세부 구조를 파악하는걸 못하고 있었다. 각기 사용자질의,쿼리,각 파일들간의 흐름, 어떤식으로 상호작용하는지 알고 전체 흐름을 설명할 수 있었야 했으나, 계속 AI코딩에 의존해서 어떤기능을 어떤식의 프롬프트를 줘서 만들지는 알았지만 이게 어떻게 구성되고 어떻게 흘러가는지는 설명하지 못했다. 혼자 만들고 혼자 서비스하면 문제가 없지만, 실제로는 협업을 해야하고, 누군가 투자를 했다면 어떻게 만들어야 했는지 설명하고, 투자자와 고객에게도 설명할 수 있어야 한다는걸 뒤늦게 깨달았다. 한주간 매일매일 업무에 끌려다고, 새벽까지 작업해야 했지만 진도가 너무 안나가고 실제로 된게 없어서 스트레스가 많았다.
1. 좋았던 점
이전 4차까지 프로젝트에서 제일 어려웠던점이 아키텍처와 플로우차트였다. 어디서부터 어디까지로 구성해야 할지, 이 흐름을 어떻게 요약해서 표현해야 할지, 보는사람에게 흐름을 설명해야 할지가 어려웠는데, 만든 코드를 바탕으로 구조를 하나하나 설명하고 어떤식으로 input-output이 이루어지고 함수끼리 어떻게 연동되는지 생각하면서 코드를 짤 수 있었다. 아직 랭그래프가 어렵지만 체계적으로 더 공부해서 적용할 수 있을것 같다.
2. 개선점
AI를 이용한 바이브코딩의 한계를 확실하게 느끼고, 코드리뷰를 하면서 구조를 어떻게 짜야할지 구체적으로 파악했다. 선생님과 지속적으로 작업리뷰를 하면서 힘들고 고통스러웠지만 설계를 어떻게 했고 각각 어떤목적이고 어떤 흐름이 있고 다른 사람과 협업할려면 어떻게 분담해야 할지 등 여러가지를 배울 수 있었다.
바이브코딩은 좋지만, 내가 컨트롤 하지 못하면 코드가 복잡해지고 쓸데없이 많은 코드와 중복되는 함수, 1번에 하면 될걸 3~4번 통과하는 함수가 만들어지기도 하고 다른 사람과 협업이 어렵게 된다.
한주동안 여러번의 리뷰를 하고 코드를 계속 고치면서 전체 구조를 만들고 라우터를 만들 수 있었다.
3. 프로젝트

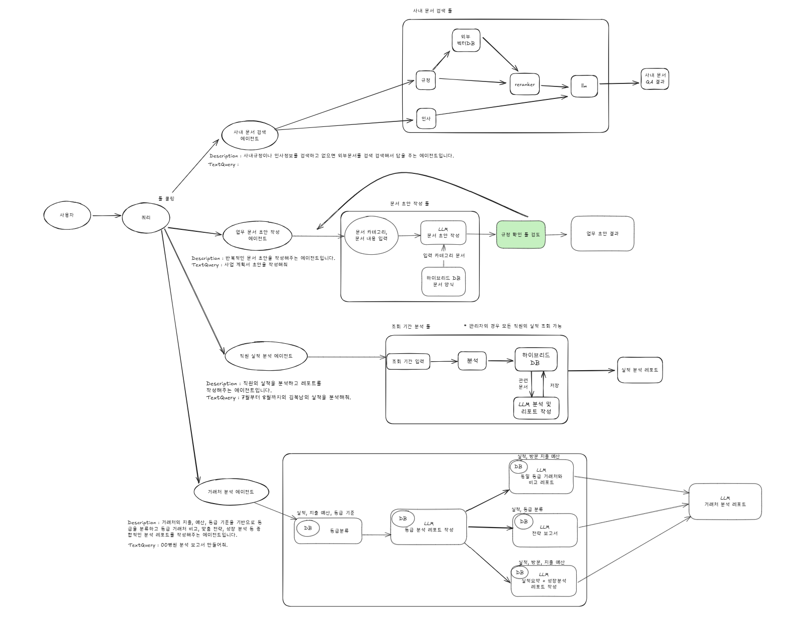
플로우 차트를 만들고 제작을 시작하였다. 기존에 7개로 생각했던 기능은 중복되는것과 비슷한 기능을 묶어서 4개로 정리하고 하나의 채팅창에서 사용자 질의가 들어오면 라우터가 각각의 기능으로 분류하도록 만들었다. 기능은 내부문서검색,서류자동화및 규정위반검색, 개인설적분석,거래처실적분석 등이다.
내가 맡은 부분은 전체구조와 라우터,테스트 목업제작이었고, 많이 미흡하지만 어찌저찌 제작은 됐다. 하지만 아직 부족한 부분이 너무 많고 협업을 위해서는 구조를 나눌필요가 있어서 다음주에 보완해야 할 것같다.
4. 21주차의 목표
본격적인 개발을 해보자
'[ 플레이데이터 SK네트웍스 Family AI 캠프 ]' 카테고리의 다른 글
| [플레이데이터 SK네트웍스 Family AI 캠프 12기] 22주차 회고 (0) | 2025.07.27 |
|---|---|
| [플레이데이터 SK네트웍스 Family AI 캠프 12기] 21주차 회고 (0) | 2025.07.21 |
| [플레이데이터 SK네트웍스 Family AI 캠프 12기] 19주차 회고 (0) | 2025.07.06 |
| [플레이데이터 SK네트웍스 Family AI 캠프 12기] 18주차 회고 (0) | 2025.06.29 |
| [플레이데이터 SK네트웍스 Family AI 캠프 12기] 17주차 회고 (0) | 2025.06.20 |